Выборка#
Выборка определяет правило получения, отображения данных и обеспечивает взаимодействие с пользователем. Выборки содержат основную часть интерактивной бизнес логики.
Выборка определяет:
Способ получения данных
Способ отображения данных пользователю
Бизнес логику обработки пользовательских действий
Выборка может создаваться от класса с использованием кодо-генерации или вручную.
Пользовательский интерфейс приложения является совокупностью экземпляров отображений выборок.
Отображения#
Отображение – группирует бизнес логику выборки в зависимости от способа представления данных.
Стандартные отображения для класса:
Default– отображение по умолчанию
В данном отображении определена общая функциональность для данных выборки. Остальные отображения выборки обычно наследуют это отображение.List– отображение для списка объектов классаCard– отображение для карточки объектаи т.д.
Отношение экземпляров выборок#
Экземпляры выборок, открытые в приложении, связаны друг с другом в
отношении мастер-деталь. Это означает, что одна выборка всегда
является подчиненной к другой выборке. Подчиненная выборка
имеет доступ к параметрам и данным мастер выборки.
Корнем выборок экземпляра приложения – является выборка главного меню. Все остальные выборки являются подчиненными к ней.
Выборка, являющаяся корнем формы, имеет доступ к данным главного меню.
Экземпляры выборок внутри формы также выстраиваются в иерархии мастер-деталь, в
соответствии с бизнес логикой отображения.

Доступность параметров главной выборки в подчиненных#
Получение значения параметра осуществляется с помощью метода getVar() и преобразованием результата к нужному типу.
Иерархическая структура создаваемых объектов (выборок) позволяет обеспечивать доступность и передачу параметров по отношению «мастер-деталь», а также производить автоматическое обновление при изменении используемых параметров. Параметры экземпляров выборок – это, прежде всего, атрибуты (поля) их датасета. Также это могут быть дополнительно созданные параметры, или специальные параметры фреймов.
Параметры мастер-выборок автоматически становятся доступны в детальных выборках. При этом, главная выборка является общим, наиболее высокоуровневым мастером, поэтому в ней имеет смысл создавать наиболее общие параметры, используемые всем приложением.
Обращение к параметру непосредственного мастера осуществляется
прибавлением к имени параметра префикса super$.
При этом, если необходимо обратиться к параметру мастер-выборки своей
собственной мастер-выборки (т.е. перепрыгнуть через один экземпляр выборки),
необходимо использовать префикс super$super$.
В случае, если при любом из обращений к параметру он не будет найден,
произойдет автоматический поиск параметра по дереву отношений
«мастер-деталь» выборок вплоть до тех пор, пока мы не найдем этот
параметр, или не дойдем до главной выборки приложений. Поэтому, при
создании глобальных параметров на уровне главной выборки приложения, для
них имеет смысл давать уникальное имя, а затем обращаться к ним из
любого места приложения используя один единственный префикс super$.
Пример получения строкового параметра из мастер-выборки:
getVar("super$sCaption").asNString
Передача параметров в выборку#
При открытии выборки, в нее можно передать карту с дополнительными параметрами, используя метод params().
Пример кода:
Bs_GoodsAvi.defCard.newForm().params(Map(CardRep.IdItemSharp -> idvGds, CardRep.EditingType -> EditingType.edit)).open()
В случае такой передачи параметров, они становятся доступны в открытом отображении.
Открытие выборок в различных режимах#
При открытии выборки в любом из режимов:
newForm().open()
newForm().openModal()
newForm().openLookup()
необходимо учитывать, что родителем для открывшейся выборки будет являться ***_MainMenu, а сама открывшаяся выборка будет главной формой (selection.isMainOnForm = true).
Поэтому открывать выборки, в которых установлены зависимости от параметров ("super$...") родительской выборки, без самой родительской выборки нельзя, тк никаким способом в открывающуюся выборку не получится передать подобные параметры.
Разметка выборки#
Фреймворк использует систему декларативной разметки выборок. Это позволяет ускорить разработку визуальных форм т.к. разработчику не требуется заниматься низкоуровневым программированием.
Разметка выборки задает правила отображения данных выборки и ее дочерних элементов
в xml файле, с расширение .avm.xml.
Ключевые элементы разметки:
Отображения
Компоновка формы
Фрейм
Задает тип представляемых данных (список, дерево и тд.)Атрибуты
Операции
Фильтры
Разметка карточки. Контейнеры#
Существует два режима разметки отображения:
Разметка на основе настроек атрибутов - старый режим разметки, основанный на порядковом номере и поле
isLastInLineатрибутов.Разметка на основе контейнеров - новый режим, основанный на разметке с помощью контейнеров, указанных внутри тэга
<card>. \
Разметка атрибутов может быть задана с помощью следующих контейнеров:
hBox горизонтальный контейнер: объекты внутри располагаются друг за другом горизонтально.
vBox - вертикальный контейнер: объекты внутри располагаются друг за другом вертикально.
vGroup - группа объединения: по сути тот же вертикальный контейнер, но визуально обводит содержимое рамкой и может иметь наименование.
vSection - сворачиваемая секция: вертикальный контейнер, который имеет наименование и функцию сворачивания, которая скрывает содержимое. Можно указать, как по умолчанию будет отображаться секция - свернутой или развернутой.
Контейнеры могут быть вложены друг в друга.
Пример разметки с помощью контейнеров:
<representation editMode="edit" name="Card" stdFilter.isAvailable="false">
<layout>
<simpleComposer>
<frame filter.isVisible="false">
<card>
<layout>
<vBox>
<hBox>
<vBox>
<attr name="idCustomerHL"/>
<attr name="dOutDate"/>
</vBox>
<vBox>
<attr name="gidSrcDoc" visible="true"/>
<attr name="nOrder"/>
</vBox>
</hBox>
<vGroup caption="Приемка">
<attr name="idCustomerHL"/>
<attr name="dExecuteDate"/>
</vGroup>
</vBox>
<vSection caption="Примечание" collapsed="false">
<attr name="sComment" caption="Комментарий"/>
</vSection>
</layout>
</card>
</frame>
</simpleComposer>
</layout>
<attributes/>
<operations/>
</representation>

Использование шаблонов в разметке#
Файлы разметки поддерживают язык шаблонов Thymeleaf. Шаблоны позволяют вставлять в выборку повторно используемые фрагменты. К примеру использовать общий фильтр в разных отображениях.
Для использования шаблонов языка шаблонов необходимо подключить в выборку пространство имен:
xmlns:th="http://www.global-system.ru/xsd/global3-view-template-1.0"
Наследование разметки#
Для наследования разметки другой выборки необходимо:
Подключить пространство имен языка шаблонов
Добавить к тегу view указание о наследовании другой разметки
th:extends="Some_Other.avm.xml"
Полный пример xml с наследованием:
<view xmlns="http://www.global-system.ru/xsd/global3-view-1.0"
xmlns:th="http://www.global-system.ru/xsd/global3-view-template-1.0"
name="RplTst_AllDbTypes" th:extends="RplTst_AllDbTypes.dvm.xml">
<representation name="Default"/>
</view>
Алгоритм наследования выборки:
При отсутствии наследования скопировать отображение предка в наследника
Копирование происходит в случае, если в наследнике нет данного отображенияПроизвести наследование отображений
Наследование производится в случае, если и в предке, и в потомке есть отображение с тем же именем.Выполнить оставшиеся команды языка разметки
Алгоритм наследования отображений:
При отсутствии скопировать
levelGroups
bandGroups
layout
filter
Добавить отсутствующие атрибуты
Добавить отсутствующие операции
Операции#
Выборка взаимодействует с программным окружением системы с помощью операций. Операция – это некая обработка того или иного события, вызванного пользователем или каким-то процессом. Операции бывают служебными, выполняя логику обработки событий, или пользовательскими, срабатывающими в результате явного действия пользователя.
Классификация операций#
Базовые операции
Операции, предназначенные для работы с набором данных. Они отвечают за добавление, удаление, обновление записей, получение данных, навигацию по датасету и т.п. Эти операции, как правило, уже определены на уровне базовых выборок-предков. Некоторые из этих операций срабатывают автоматически на выполнение определенных пользовательских действий (BeforeEditпри начале редактирования,AfterEditпри завершении,CheckWorkAbilityпри перемещении с записи на запись)Служебные операции
Операции, выполняющие строго определенные вспомогательные действияСистемные операции
Операции, создающиеся автоматическиСеттеры
Операции предназначены для изменения значений атрибутов (полей) выборки. При вводе значения в какое-то поле формы вызывается связанная с данным полем операция (сеттер), которая по умолчанию вызывает серверные методы изменения значений атрибутов класса. Сеттеры для атрибутов класса создаются автоматически.Операции фильтров
Операции, необходимые для работы с фильтрами.Пользовательские операции Операции, создаваемые разработчиком самостоятельно и позволяющие осуществлять любой набор необходимых операций, не только осуществляемых над данными, но и являющихся целиком клиентскими (например, вызов другой формы, сообщения и т.п.).
Базовые операции выборки#
Для автоматического срабатывания операций при различных системных событиях ключевой параметр — это их системное имя. Базовые и служебные операции выборки имеют предопределенные системные имена.
onRefresh
Операция, загружающая данные в датасет. При повторном вызове производит
обновление всего набора данных (refresh).
onRefreshItem
Операция обновления одной (текущей) записи.
onRefreshExt
Операция с дополнительным запросом к базе для получения полей-заголовков ссылочных объектов. Вызывается только для объектных запросов в onRefresh/onRefreshItem.
Для использования в запросе атрибутов класса необходимо передать их в блоке with. При этом обязательно для НЕ Long атрибутов нужно явно указывать тип в аннотации /*@...*/: \
Для
Varcharатрибутов - «String», «NString» или «varchar», например -/*@NString*/Для
Numberатрибутов - «Number», например -/*@Number*/
В противном случае атрибуты попытаются преобразоваться к bigint типу.
beforeEdit
Операция, выполняемая перед началом редактирования записи для выполнения подготовительных действий перед началом редактирования. Автоматически выполняется в момент начала внесения изменений в объект.
afterEdit
Операция финальной проверки ввода записи. Срабатывает автоматически при попытке перейти с отредактированной записи на другую запись выборки или при закрытии выборки.
insert
Операция вставки новой записи в выборку.
delete
Операция удаления записи.
checkWorkAbility
Операция, предназначенная для осуществления проверок изменения состояния операций выборок, доступности редактирования ее атрибутов. Вызывается автоматически при переходе с записи на запись, при открытии выборки, а также после выполнения операции, для которой выставлен флаг «выполнять операцию применимости после выполнения операции».
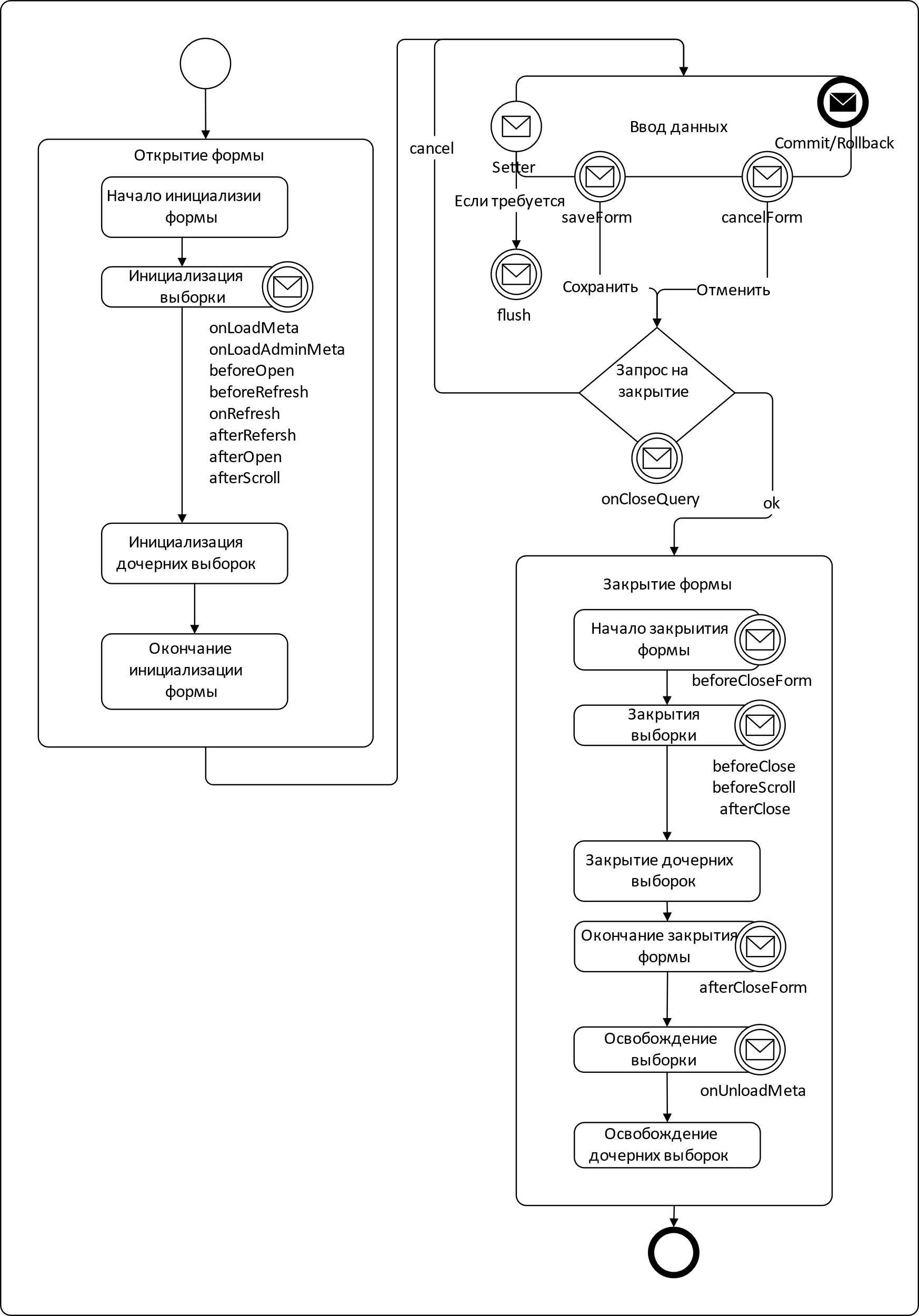
onLoadMeta
Операция, срабатывающая при загрузке метаданных. Т.к. метаданные загружаются только один раз, при первом открытии экземпляра выборки на фрейме, то и данная операция срабатывает только один раз.
onUnloadMeta
Операция, срабатывающая при выгрузке метаданных.
beforeOpen
Операция, срабатывающая перед открытием выборки. Данная операция рекомендуется для создания дополнительных параметров, используемых в выборке.
afterOpen
Операция, срабатывающая сразу после открытия выборки. Необходимо использовать для переопределения наименований столбцов выборки и т.д.
onShow
Операция, срабатывающая сразу после того, как отрисован интерфейс формы и были созданы элементы формы.
onControllerCreated
Операция, срабатывающая сразу после того, был создан фрейм отображения выборки. Эта операция аналогична OnShow, но срабатывает в том числе и при открытии интерфейсных элементов формы, которые были скрыты при открытии формы (например, закладки, которые не были первыми в перечне закладок).
Служебные операции выборки#
saveForm
Операция сохраняет данные формы.
cancelForm
Операция отменяет изменения на форме.
closeFormOk
Операция закрытия формы с подтверждением выбора
closeFormCancel
Операция закрытия формы по кнопке «Выход» или по кнопке закрытия окна «крестик»
beforeCloseForm
Операция срабатывает перед закрытием формы.
afterCloseForm
Операция срабатывает после закрытия формы.
onCloseFormQuery
Операция вызывается в начале процесса закрытия формы и позволяет отменить закрытие.
Предопределенные операции выборок#
applyUniFilter
Операция применяет настроенные условия фильтрации, выполняется перезапрос данных с наложенными условиями фильтрации.
resetUniFilter
Операция отменяет все наложенные на выборку фильтры
clearUniFilter
Операция отчищает все условия фильтрации.
showAuditObject
Операция вызывает окно аудита выполняемых пользователями действий в БД, с наложенным фильтром по текущему объекту.
showAboutObject
Операция открывает окно системной информации об объекте.
copyObject
Операция копирования объекта
cardEdit
Операция открытия объекта в карточке, предварительно запросив, какую использовать выборку и отображение.
allowEdit
Разрешение/запрещение редактирования объектов в списке. По умолчанию операция доступна для редактируемых списков.
showTab
Операция открытия/закрытия детальной части
Сеттеры изменения атрибутов#
Операции установки значений атрибутов (так называемые сеттеры)
используются для того, чтобы установить определенное значение в поле
записи объекта, соответствующее его типу. Имя сеттера состоит из
префикса set и имени атрибута attributeName: setattributeName.
Специальные операции контролов#
onFocusedFieldChanged
Это специальная операция, срабатывающая после перехода фокуса ввода в списке или дереве с одного столбца на другой, а также при переходе с контрола на контрол в карточке или панели фильтров.
onFocusedCellChanged
Это специальная операция, срабатывающая после перехода фокуса ввода в списке с одной ячейки на другую.
onFrameActivated
Специальная операция, срабатывающая при переходе фокуса ввода в грид, дерево, карточку.
Способы визуализации операций#
Существует 4 основных способа визуального отображения операций:
На тулбаре фрейма
В выпадающем (контекстном) списке (popup меню)
В качестве пункта главного меню (доступно только для выборок приложений главного меню)
На навбаре сразу под главным меню (доступно только для выборок приложений главного меню)
Для настройки отображения операции каждым из способов существует собственная настройка при помощи соответствующих свойств операции.
Пользовательские Jexl-операции#
Использование подсистемы пользовательских Jexl-операций позволяет удобно добавлять операции на существующие выборки без вмешательства в прикладной код. Реализовано добавление, удаление и переименование операции
Примечание
Операции, заданные в отображении по умолчанию Default доступны во всех отображениях-предках в рамках выборки. Любое из свойств может быть переопределено для каждого из отображений в отдельности
Свойства Jexl-операции#
В таблице описаны основные и полезные свойства операций, определяющие их поведение и отображение в интерфейсе. Все остальные свойства — системные, не редактируются вручную или не влияют на пользовательский опыт.
Свойство |
Описание |
|---|---|
Наименование |
Имя операции. Оно при наведении курсора. |
Описание |
Пояснение назначения операции. |
Порядковый номер |
Числовое значение, используемое для сортировки. Чем меньше номер, тем выше (при вертикальном отображений) или левее (при горизонтальном) операция в списке меню. |
Иконка |
Графическое представление операции. Номер изображения, отображаемого на тулбаре. |
Активность |
Если свойство выключено, операция не отображается в интерфейсе и недоступна даже при вызове из кода. |
Видимость |
Если свойство выключено, операция скрыта в интерфейсе, но остаётся доступной при вызове из кода. |
Доступность для взаимодействия |
Если свойство выключено, операция отображается серым цветом и недоступна для нажатия. Для корректной работы этого свойства должны быть включены одновременно Активность и Видимость. |
Флаг (checked) |
Указывает, что операция является флагом. При нажатии на соответствующий пункт меню, будет установлена/снята галочка |
Вызвать checkWorkability |
После выполнения операции автоматически запускается проверка работоспособности. |
Обновить запись после выполнения |
После выполнения операции запись автоматически обновляется. |
Обновить запись перед выполнением |
Перед запуском операции обновляются данные записи, с которой она работает. Это полезно, если предыдущие операции не обновляли данные. |
Видимость операции на всех панелях |
Операция сразу отображается на всех основных панелях интерфейса. |
Видимость в главном меню |
Операция отображается в верхней панели интерфейса. |
Видимость на панели быстрого запуска |
Операция отображается на второй панели сверху. |
Видимость в контекстном меню |
Операция отображается в меню, вызываемом правой кнопкой мыши. |
Видимость на панели управления |
Операция отображается на панели управления объектом. |
Тип привилегий для доступа |
Обозначает тип объектной привилегии, которая должна быть выдана пользователю, чтобы он мог видеть операцию в интерфейсе и взаимодействовать с ней. |
Комбинация горячих клавиш |
Это клавиатурное сочетание, которое вызывает операцию. |
Коллекция изображений |
Название коллекции изображений, из которой присваивается иконка. |
Группа на панели быстрого доступа |
Определяет группу, к которой относится операция на панели быстрого запуска. |
Операция-предок |
Задаёт вложенность операции в дереве интерфейса. Например, если указать Сущности, операция будет отображаться в разделе Сущности вместе с другими операциями этого раздела. |
Особенности реализации#
Каждое свойство, в том числе jexl-скрипт и клонирующий SQL-запрос хранятся как отдельная строка в базе данных в таблице Btk_SelOperOverride. Однако, значения jexl-скрипта и клонирующий SQL-запроса хранятся в поле sJexlScript, а не в sValue как все остальные параметры операции, так как sValue имеет ограничение на длину в 255 символов
Примечание
Все системные имена jexl-операций начинаются с префикса "jexl_"
Структура таблицы:
sPropName
используется для дифференцирования свойств Jexl-скриптsJexlOperScript
jexl-скрипт операции. Имеет смысл только у свойств сsPropName=sJexlилиcloneQuerysValue
значение параметра операцииsOperName
системное имя операцииsMasterSel
выборка, в которой задано свойство операцииsMasterRep
отображение, в котором задано свойство операции
Примечание
Операция существует в данной выборке и отображении, если существует запись с
sMasterSelравным выборке,sMasterRep- названию отображения илиDefault, и именем свойстваsPropName = "sJexl"При этом, чтобы операция корректно отображалась на выборке, необходимо установить имя, иконку и порядковый номер. (иконка необязательна для операций главного и контекстного меню)
Диалоги#
Диалоги позволяют задавать вопросы пользователю и получать от него ответы на эти вопросы.
Для доступа к методам диалогов используется специальный объект ru.bitec.app.gtk.gl.Dialogs, который доступен в Avi через переменную dialogs.
Кроме стандартных диалогов, есть возможность открыть форму в режиме выбора (openLookup) и после обработать выбранное пользователем значение, что так же из себя представляет специализированный вид диалогов.
Стандартные диалоги#
showMessage
Выводит на экран текст в модальном окне.
Пример использования:
dialogs.showMessage("Текст, который увидит пользователь")
showMsgDialog
Открывает диалог указанного типа с сообщением и указанным перечнем кнопок.
Возможные типы диалогов см. в ru.bitec.app.gtk.gl.msgdlg.MsgDlg
Возможные типы кнопок см. в ru.bitec.app.gtk.gl.msgdlgbutton.MsgDlgButton
Пример использования:
val dlgRes = dialogs.showMsgDialog(
//тип диалога "Подтверждение"
MsgDlg.confirmation,
//текст диалога
"Включить автонумерацию?",
//список кнопок: Да, Нет
List(MsgDlgButton.yes,MsgDlgButton.no)
)
if (dlgRes == MsgDlgButton.yes) {
//обработка нажатия на кнопку "Да"
} else if (dlgRes == MsgDlgButton.no) {
//обработка нажатия на кнопку "Нет"
}
showButtonsDialog
Открывает диалог с произвольными кнопками.
Позволяет формировать диалоги, кнопки которых будут не из перечня стандартных кнопок.
Пример использования:
dialogs.showButtonsDialog(
caption = "",
text = "Удалить форму или убрать ссылку на вид отчетности?",
colCount = 2,
buttons = List(List("Удалить"), List("Убрать ссылку")),
imageCollectionName = "ToolBarPrimaryHot",
focusButtonNumber = 0L
) match {
case 0L =>
//обработка нажатия кнопки "Удалить"
case 1L =>
//обработка нажатия кнопки "Убрать ссылку"
}
showPromptDialog
Открывает диалог с запросом ввода строки.
Пример использования:
val svDialogRes = dialogs.showPromptDialog("Заголовок окна", "Текст диалога", "Значение по умолчанию").ns
if (svDialogRes.isNotNullOrEmpty) {
//обработка введенного значения
}
showConfirmDialog
Открывает диалог с типом «Подтверждение» и кнопками «Да» и «Нет»
Пример использования:
val dialogRes = dialogs.showConfirmDialog("Текст диалога")
if (dialogRes){
//обработка случая, когда пользователь нажал "Да"
}
showInfoForm
Отображает информационное сообщение с переданным текстом, без возможности его закрытия пользователем.
Скрывается при вызове метода hideInfoForm.
Применяется, когда в бизнес-логике выполняется продолжительная задача, и требуется проинформировать пользователя об ее выполнении.
Пример использования:
dialogs.showInfoForm("Внимание, идет загрузка Госреестра типов СИ")
try {
//продолжительное действие
thisApi().download()
} finally {
dialogs.hideInfoForm()
}
hideInfoForm
Скрывает информационное сообщение, см. описание метода showInfoForm
withInfoForm
Метод включает в себя открытие информационного окна, и его закрытие после завершение выполнения переданной функции.
Пример из описания метода showInfoForm, можно переписать используя этот метод:
dialogs.withInfoForm("Внимание, идет загрузка Госреестра типов СИ") {
//продолжительное действие
thisApi().download()
}
showEditPaintStyleDialog
Вызывает диалог настройки стилей раскраски текстовых полей.
Форма в режиме выбора значения#
Одной из типичных задач является предложить выбрать пользователю какой-либо объект и затем сделать обработку его выбора. Например, чаще всего ссылочные поля открывают для выбора список объектов ссылочного класса, а после выбора пользователем значения устанавливают его в текущей форме.
Для реализации такого типа диалогов используется синтаксис открытия формы в режиме openLookup.
Пример открытия формы и обработки выбора пользователя:
//создаем новую форму
val data = Btk_ClassAvi.listForChoose().newForm()
//указываем список полей, которые требуется получить из формы
.results("id" :: "sCaption" :: Nil)
//открываем форму в режиме выбора
.openLookup()
//проверяем, что пользователь подтвердил выбор
if (data.getLookupResult eq LookupResult.ok) {
//получаем значение первого поля из списка results
val id = data.getData(1, 0)
//получаем значение второго поля из списка results
val sCaption = data.getData(1, 1)
}
Выбор нескольких строк (мультиселект)#
Для того, чтобы в форме в режиме выбора пользователь мог выбрать несколько строк используется опция useMultiSelect.
Пример открытия формы в режиме мультиселекта и обработка выбранных значений:
//создаем новую форму
val data = Btk_ClassAvi.listForChoose().newForm()
//указываем список полей, которые требуется получить из формы
.results("id" :: "sCaption" :: Nil)
//указываем возможность выбора нескольких строк
.useMultiSelect
//открываем форму в режиме выбора
.openLookup()
//проверяем, что пользователь подтвердил выбор
if (data.getLookupResult eq LookupResult.ok) {
//цикл по выбранным строкам
for (i <- 1 to data.size) {
//получаем значение первого поля из списка results для строки i
val id = data.getData(i, 0)
//получаем значение второго поля из списка results для строки i
val sCaption = data.getData(i, 1)
}
}
Фрейм#
Фреймы — это средство представления информации в выборке.
Существующие фреймы по способу представления информации можно разделить на несколько видов:
для отображения информации в виде карточки объекта
для отображения списка объектов в табличной форме
для отображения списка объектов в виде древовидной структуры
для отображения инфографики
специализированные (для отображения графической информации, доступа к файлам и т.д.)
Основные типы фреймов#
grid
Фрейм для вывода списка объектов класса в табличной форме

tree
Фрейм для вывода списка объектов класса в древовидной форме

card
Фрейм для вывода всех атрибутов конкретного объекта (Карточка)

tab
Фрейм с закладками. Выборка фрейма является источником списка закладок. Так же, закладки могут быть указаны статически, в xml-разметке.
memo
Фрейм для ввода большого количества текстовой информации (Memo)

html
Фрейм, отображающий HTML

image
Изображение

gantt
Фрейм, для построения диаграмм Ганта.

olap
Фрейм для построения сводных (OLAP) таблиц
bpmn
Фрейм редактора диаграмм бизнес-процессов. Поддерживает диаграммы BPMN
версии 2.0

gridPanel
Позволяет размещать детальные фреймы в виде таблицы, для указания ширины
и высоты ячеек которой можно использовать как абсолютные, так и
относительные величины.

Основные типы редакторов#
button
Редактор - Кнопка. При нажатии выполнится сеттер соответствующего атрибута.

buttonsEdit
Редактор в строке с произвольными кнопками. Если ни одной кнопки для отображения не задано, по умолчанию будет отображена кнопка lookup.

calendar
Редактор - Календарь.

check
Редактор - Чекбокс (Галка).

colorPick
Редактор - Выбор цвета.

combo
Редактор - Фиксированный выпадающий список.
currency
Денежный редактор.

datePick
Редактор даты.

dateTimePick
Редактор даты и времени.

edit
Однострочный редактор текста.

editButton
Редактор в строке с кнопкой.

hotKey
Редактор ввода комбинации горячих клавиш.
hyperLink
Редактор адреса эл.почты и гипер-ссылок.

icon
Редактор - изображение. Используется для списка и дерева. Отображает изображение из коллекции изображений.
![]()
lookup
Редактор - Выпадающий список по запросу. Источником элементов могут являться: выборка или SQL-запрос, указанные в свойствах.

memo
Многострочный редактор. Предназначен для редактирования многострочных текстовых значений без разметки.

tagLookup
Редактор - Выпадающий список по запросу с возможностью множественного выбора.

timePick
Редактор времени.

editPassword
Редактор ввода пароля.

imageCollection
Редактор - выпадающий список изображений.

Мультиселект#
Мультиселект - возможность выбрать несколько строк в списках или деревьях.
Для включения мультиселекта в отображении укажите в теге grid или tree свойство isMultiSelectEnabled="true".
Пример разметки:
<representation name="List">
<layout>
<simpleComposer>
<frame>
<grid isMultiSelectEnabled="true"/>
</frame>
</simpleComposer>
</layout>
</representation>
Пример обработки выделенных строк пользователем и получения значений атрибутов этих строк:
//цикл по выделенным строкам
for (i <- 0 until selection.selectedRecordsCount()) {
//получение значения поля с типом NLong
val id = NLong.fromAny(selection.selectedValueByName("id", i))
//получение значения поля с типом NNumber
val nOrder = NNumber.fromAny(selection.selectedValueByName("nOrder", i))
//получение значения поля с типом NGid
val gid = NGid(selection.selectedValueByName("gid", i).asInstanceOf[String])
//получение значения поля с типом NString
val sCaption = selection.selectedValueByName("sCaption", i).asInstanceOf[String].ns
//получение значения поля с типом NDate
val dDate = NDate(selection.selectedValueByName("dDate", i).asInstanceOf[JDate])
}
Примечание
Для формы в режиме выбора мультиселект регулируется опцией useMultiSelect при создании формы.
Подробнее в главе Диалоги
Настройка стилей#
Стиль - набор свойств, включающий в себя:
Color- Цвет заднего фона в формате$00BBGGRRили Global константой цвета.FontColor- Цвет шрифта в формате$00BBGGRRили Global константой цвета.FontSize- Размер шрифта натуральным числом.FontItalic- Курсив. Значение0- нет курсива,1- есть курсив.FontBold- Жирность. Значение0- не жирный шрифт,1- жирный шрифт.FontUnderLine- Подчеркивание. Значение0- нет подчёркивания шрифта,1- есть подчёркивание шрифта.FontStrikeOut- Перечеркивание. Значение0- нет перечеркивания шрифта,1- есть перечеркивание шрифта.
Стиль задаётся строкой формата:
"param1=value1;param2=value2;param3=value3;...;paramn=valuen"
Пресеты стилей хранятся в классе Btk_Registry, их можно использовать для типовых задач.
Стили можно применять в отображении к строкам и столбцам.
Применение стиля к строке#
Чтобы применить стиль к строке, нужно в теге representation
присвоить свойству rowStyleAttr имя атрибута, в котором будет храниться либо готовая строка со стилем, либо системное имя пресета.
<representation name="List" editMode="notEdit" rowStyleAttr="sStyle1">
<attributes>
<attr name="sCode" caption="Код" editorType="edit" order="10" isRequired="true"/>
<attr name="sCaption" caption="Наименование" editorType="edit" order="20" isRequired="true"/>
<attr name="sStyle1" caption="Первый стиль" editorType="edit" order="40"/>
</attributes>
</representation>

Применение стиля к столбцу#
Чтобы применить стиль к столбцу, нужно в теге attr создать тег style и в нём использовать либо свойство name, либо attr.
В свойстве name указывается непосредственно строка стиля или системное имя пресета, в attr указывается атрибут, где хранится либо строка, либо системное имя.
<representation name="List" editMode="notEdit">
<attributes>
<attr name="sCode" caption="Код" editorType="edit" order="10" isRequired="true">
<style name="Color=$00880000"/>
</attr>
<attr name="sCaption" caption="Наименование" editorType="edit" order="20" isRequired="true">
<style name="BDG_URTotalRow"/>
</attr>
<attr name="sStyle1" caption="Первый стиль" editorType="edit" order="40">
<style attr="sStyle1"/>
</attr>
</attributes>
</representation>

Также стиль можно менять в avi используя selection
selection.attrs("Имя атрибута, на который мы хотим применить стиль").styleAttributeName = "Имя атрибута со строкой стиля или с системным именем пресета"
Создание строки стиля. StyleBuilder#
StyleBuilder - класс, позволяющий работать со стилем не как со строкой, а как с объектом, в котором хранятся параметры. Помимо этого в StyleBuilder хранятся цветовые и шрифтовые константы для удобства использования.
Внутри класса хранится изменяемый словарь, который хранит пары название параметра GS -> (значение параметра, название параметра CSS).
Для его корректной работы есть вспомогательный неизменяемый словарь, хранящий пары название параметра GS -> название параметра CSS.
Все манипуляции со словарём происходят через сеттеры и геттеры. Для создания результирующей строки тоже есть отдельный метод.
Изначально класс создан для стилей, которые используются в Global, но класс также поддерживает создание результирующей строки и для CSS.
Создание экземпляра StyleBuilder#
Для использования StyleBuilder нужно сначала создать его экземпляр. Можно создать как и пустой стиль
val builder = StyleBuilder()
builder.build() //Результирующая строка пустая
так и взять за основу уже существующую строку стиля
val stringStyle = "color=$00FF4400;font=arial;fontsize=15".ns
val builder = StyleBuilder(stringStyle)
builder.build() //В результирующей строке будут все те же параметры c теми же значениями,
//что и в stringStyle, но возможно параметры будут расположены в другом порядке.
Работа с цветовыми параметрами#
Для работы с цветовыми параметрами внутри StyleBuilder создан класс Color. Методы работы с цветовыми параметрами принимают на вход и возвращают экземпляры этого класса. На вход в сеттер можно подавать обычную строку типа String, она будет неявно преобразована в экземпляр Color.
При создании от строки Color пытается преобразовать цвет в HEX, если цвет невозможно преобразовать - бросается исключение. Color умеет преобразовывать строки типа:
$00BBGGRR$BBGGRR#RRGGBBНаименование GS константы
Из Color можно получить строку обратно в формате HEX или GS кода:
val color = Color.Red //В Color есть константы Gs цветов
//ИЛИ
val color = Color("$000000FF")
//ИЛИ
val color = Color("$0000FF")
//ИЛИ
val color = Color("#FF0000")
//ИЛИ
val color = Color("clRed")
//-------------------------------
color.getGsHex // Вернётся $000000FF
color.getHex // Вернётся #FF0000
Если в Color подать пустую строку - это считается как отсутствие цвета.
Примеры#
val style = StyleBuilder()
.setBackgroundColor(Color.Blue)
.setFontColor("#FFAAFF")
.setFont(Font.Impact)
.setFontUnderLine(1.nn)
.build() // style = "color=$00FF0000;fontcolor=$00FFAAFF;fontunderline=1;fontname=Impact"
val style2 = StyleBuilder(style)
.setBackgroundColor(Color("")) // Убрать параметр цвета заднего фона
.setFontColor("$00FFFFFF")
.setFont("") // Убрать параметр шрифта
.setFontUnderLine(NNumber()) // Убрать параметр нижнего подчёркивания
.setFontBold(1.nn)
.buildCSS // style2 ="color: #FFFFFF;
// font-weight: bold;"
Жизненный цикл формы#

Иконки#
Фреймворк поддерживает три варианта подключения иконок:
Из ресурсов сервера (основной режим)
Коллекции изображений берутся из каталога с ресурсами[G3_HOME]/resources/imagecollection.
Каждый подкаталог является коллекцией, вложенные файлы - элементы коллекции, номера которых соответствуют именам файлов.Из базы данных
Коллекции изображений загружаются из таблицыbtk_component, полеclobdataxmlПодключение иконки по url
Для иконки указывается явный url
Использование иконок из java-ресурсов модуля#
Файлы изображений размещаются в ресурсных каталогах соответствующего модуля.
На скриншоте приведён пример структуры каталогов с ресурсами модуля BTK.
Коллекции изображений размещены в каталоге ресурсов
../ru/bitec/app/btk/images. Каждой коллекции соответствует одноимённый
каталог.
Рассмотрим структуру каталога ru/bitec/app/btk/images/toolbar.
В корне каталога размещаются файлы изображений с минимальным разрешением 16х16 точек.
В подкаталоге
ru/bitec/app/btk/images/toolbar/24x24размещаются файлы изображений с разрешением 24х24 точек. В случае необходимости могут быть добавлены каталоги изображений с большим разрешением.Подкаталог
ru/bitec/app/btk/images/toolbar/disabledсодержит обесцвеченные копии изображений коллекции toolbar, необходимые для отображения неактивных операций на панелях управления.
Пример указания изображения для операции с использованием аннотации:
@Oper(
caption = "Род",
headOperation = "references",
imageUri ="ru/bitec/app/gs3/images/toolbar/61.png")
def open_Bs_Kind_RoList(): Unit = {
Bs_KindAvi.roList().newForm().open()
}
При одновременном указании свойств imageIndex и indexUri, второе имеет
приоритет.
Частично-загружаемые деревья#
Введение#
Частично-прогружаемое дерево – это такой вид отображения, где список в форме дерева подгружается из базы только для тех записей, которые раскрыты в дереве.
Частично прогружаемые деревья используются для отображений, в которых
заведомо известно, что будет огромное количество записей, например
Mct_Structure.
Настройка avm файла#
Для отключения полной загрузки дерева в avm файле в настройках отображения необходимо указать свойство
fetchAllTree="false"
Помимо этого, в настройках фрейма необходимо указать наименование атрибута, отвечающего за отображение наличия у записи потомков
<tree idAttr="gid"
idParentAttr="gidParent"
hasChildrenAttr="bHasChild"
/>
Настройка refresh#
Для отображения необходимых записей нужно получить список idAttr и
idParentAttr, по которым будут загружаться данные из базы.
Для этого нужно воспользоваться значениями параметров выборки OPENNODEIDARRAY и
OPENNODEID
OPENNODEIDARRAY
Параметр выборки, хранящий в себе список открытых нод через запятую в форматеftStringOPENNODEID
Параметр выборки, передающийidAttrоткрываемой ноды в форматеftString
OPENNODEIDARRAY и OPENNODEID – системные параметры.
Пользовательская установка значений этих параметров запрещена
Пример#
Пример запроса для Mct_StructureAvi#StructureTree, находящегося в
пакете Mct_StructurePkg.getOnRefreshBs
--п.1.- открытые узлы
with nodes as (
SELECT distinct tVal.tVal as gid
FROM regexp_split_to_table(
concat_ws(
', '
,:OpenNodeIdArray#
,:OpenNodeIdArray
)
,', '
) tVal
where :OpenNodeId is null -- узлы нужны только при рефреше
union
select :gidParent as gid
where :gidCurrentGid# is not null
),
-- фильтрация объектов для вывода в дерево
gidFlt as (
select h.gid
,h.gidParent
from (
-- п.2. блок рефреша узлов "RefreshNodes"
select t.gid
,case when ll.id is null then null else l.gidParent end as gidParent
from mct_structure t
join mct_structurelink l on l.gidstructure=t.gid
left join mct_structurelink ll on (
l.gidparent=ll.gidstructure and
l.idviewtype=ll.idviewtype
)
where t.idPrjVer = :flt_idPrjVer
and l.idviewtype=:flt_idViewType
and l.gidparent in (select n.gid from nodes n)
-- Блок OnRefresh
union all
-- п.3. 1. Раскрываем заказ – корневые записи
select t.gid
,null as gidParent
from mct_structure t
join mct_structurelink l on l.gidstructure=t.gid
l.idviewtype=ll.idviewtype
)
--left join mct_structure tt on (l.gidparent=tt.gid)
where t.idPrjVer = :flt_idPrjVer
and l.idviewtype=:flt_idViewType
and not exists (
select 1
from mct_structurelink ll
where ll.gidstructure=l.gidparent
and ll.idviewtype=:flt_idViewType)
and :OpenNodeId is null
--
union all
--п.4. - 2. Раскрываем потомков – по нажатию ноды
select l.gidstructure as gid
,l.gidparent
from mct_structurelink l
where l.idviewtype = :flt_idViewType
and l.gidparent = :OpenNodeId
) h
--п.5.
SELECT
t.id
,t.idClass
,t.gid
,tt.gidParent
,(select COALESCE(max(1),0) from mct_structurelink l where
l.gidparent=t.gid) as bHasChild
,t.gidDoc
,t.gidDocVer
,t.gidSourceObj
,t.idPrjVer
,t1.sCode as idPrjVerHL
,t.idEskd
,t2.sCaption as idEskdHL
,t.idPosType
,t3.sCaption as idPosTypeHL
,t.sCode
,t.sCaption
,t.sSysName
FROM Mct_Structure t
join gidFlt tt on t.gid=tt.gid
LEFT JOIN Bs_PrjVer t1 on t.idPrjVer = t1.id
LEFT JOIN Mct_Eskd t2 on t.idEskd = t2.id
LEFT JOIN Mct_PosType t3 on t.idPosType = t3.id
LEFT JOIN Bs_Goods t4 on t.idGds = t4.id
LEFT JOIN Msr_MeasureItem t5 on t.idMsr = t5.id
LEFT JOIN Mct_OrderSheet t6 on t.idOrderSheet = t6.id
п.1
Получение таблицы значений открытых нод с учетом открытия ноды для новой созданной записи уровнем нижеп.2
Получение записей, которые входят в открытые нодып.3
Получение корневых записей деревап.4
Получение записей, которые входят в открытую ноду – блок, срабатывающий при первом раскрытии нодып.5
Основной запрос для получения необходимых колонок.
Так же важно обратить внимание, что в основном запросе присутствуют изменения:
Добавлен атрибут bHasChild
Признак наличие дочерних элементов.
Текст запроса атрибута:(select COALESCE(max(1),0) from mct_structurelink l where l.gidparent=t.gid) as bHasChild
Добавлено ограничение получения записей по отфильтрованному списку
join gidFlt tt on t.gid = tt.gid
Загрузка дочерних записей на открытие#
Если необходимо открыть выборку с уже прогруженными дочерними записями, можно при
открытии передать в качестве параметров список нод для прогрузки. И в
качестве параметра, используемого в refresh-е использовать его. Однако,
в таком случае все ноды будут закрыты и их нужно будет открывать
вручную.
Примечание
Изменение параметров, участвующих в запросе, спровоцирует
операцию refresh!
Для установки параметров без вызова refresh необходимо
воспользоваться конструкцией
try {
selection.ignoreParamChange = true
setVar("gidParent", curGidParent)
setVar("gidCurrentGid#", thisRop().gid)
}
finally {
selection.ignoreParamChange = false
}
Пример разметки выборки#
<?xml version="1.0"?>
<view xmlns="http://www.global-system.ru/xsd/global3-view-1.0"
xmlns:xsi="http://www.w3.org/2001/XMLSchema-instance"
xsi:schemaLocation="http://www.global-system.ru/xsd/global3-view-1.0"
name="Bs_GdsCostDeviationType">
<representation name="Default" doubleClickOperation.createFormMode="CardEdit"
doubleClickOperation.lookupMode="CloseFormOK"
caption="Виды отклонений в стоимости ТМЦ">
<filter name="Bs_GdsCostDeviationTypeFilter">
<macros name="DefFltReferenceMacro">
<condition logicalOperator="and" id="shownotused"
isExpression="true"
expression="(:filter$flt_bShowNotUsed = 1
or
(coalesce(t.bnotactive,0) = 0
and (t.dexpirydate is null or t.dexpirydate > current_date)
)
)">
<filterAttr name="flt_bShowNotUsed" attribute-type="Long" caption="Отображать неиспользуемые"
isLastInLine="false" order="10" defaultValue="0" editorType="check"/>
</condition>
</macros>
</filter>
<layout>
<simpleComposer>
<frame filter.isVisible="true" toolBar.isVisible="true">
<grid/>
</frame>
</simpleComposer>
</layout>
<attributes>
<attr name="id" caption="Идентификатор" isVisible="false" editorType="edit" order="-1"/>
<attr name="idClass" caption="idClass" isVisible="false" editorType="edit" order="-2"/>
<attr name="gid" isVisible="false" editorType="edit"/>
<attr name="sCode" caption="Код" editorType="edit" order="10" isRequired="true"/>
<attr name="sCaption" caption="Наименование" editorType="edit" order="20" isRequired="true"/>
<attr name="sDescription" caption="Описание" editorType="memo" order="30"/>
<attr name="bNotActive" caption="Не используется" editorType="check"/>
<attr name="dExpiryDate" caption="Дата окончания использования" editorType="datePick"/>
</attributes>
<operations>
</operations>
</representation>
<representation name="List" editMode="notEdit">
</representation>
<representation name="Card" editMode="edit" stdFilter.isAvailable="false">
<layout>
<simpleComposer>
<frame filter.isVisible="false">
<card/>
</frame>
</simpleComposer>
</layout>
</representation>
<representation name="Lookup" editMode="notEdit">
</representation>
</view>
Пользовательская блокировка#
Пользовательская блокировка позволяет блокировать бизнес-объект вне транзакции базы данных. Такая блокировка работает в разрезе пользовательского сеанса и даёт возможность пользователю сразу узнать о блокировке, а не столкнуться с этим при попытке сохранения изменений.
Элементы заблокированного бизнес-объекта не могут быть изменены каким-либо другим пользовательским сеансом.
Пользовательскую блокировку можно снять, при этом все заблокированные сессией объекты становятся доступны для блокирования.
Встроенная пользовательская блокировка#
Пользовательская блокировка включается при взаимодействии пользователя с интерфейсом в методе Dvi#beforeEdit, который является результатом кодогенератора.
override def beforeEdit(): Unit = {
...
val rop = defaultRep.thisRop()
if (rop != null && (Set(ReadRopMode, UpdateRopMode) contains rop.ropMode)) {
defaultRep.tryUserLock()
}
...
}
lockObject(gid)#
Btk_FormSessionApi().lockObject(gid)
Установка пользовательской блокировки для документа, gid которого передан в параметр.
В системное поле idlockunit_dz документа, будет установлен номер блокировки, выданный сессии пользователя, с которой вызван метод.
Сессия пользователя представляет запись в таблице Btk_FormSession.
В случае, если документ заблокирован какой-то пользовательской сессией и выполняется попытка заблокировать с другой сессии, то метод вызовет исключение с описанием блокировки.
При попытке редактировать коллекцию заблокированного документа также сработает пользовательская блокировка.
Потому что при изменении коллекции beforeEdit() вызывает пользовательскую блокировку для мастер-документа, который заблокирован.
Таким образом осуществляется блокировка всего бизнес-объекта.
lockObjectMulti(gida)#
Btk_FormSessionApi().lockObjectMulti(Seq[NGid], riseError = true)
Позволяет одной пользовательской сессии заблокировать несколько записей за одну транзакцию в БД.
Принцип такой же, как у метода lockObject(gid), но запрос для блокировки вызывается не отдельно для каждого документа, а собирается для всех документов и выполняется 1 раз, т.е. за одну транзакцию в БД.
Можно передавать gid’ы различных классов.
Поле riseError - нужно ли поднимать исключение при наличии заблокированных записей другой сессией. Выдаст исключение, если хоть один из переданных документов уже заблокирован.
Btk_FormSessionApi().lockObjectMulti(Seq[NGid]) //выдаст исключение
//проигнорирует уже заблокированные документы
Btk_FormSessionApi().lockObjectMulti(Seq[NGid], riseError = false)
lockObjectMultiWithInfErr(gida)#
Btk_FormSessionApi().lockObjectMultiWithInfErr(Seq[NGid])
Данный метод отличается от Btk_FormSessionApi().lockObjectMulti(Seq[NGid]) тем, что не вызывает исключение и возвращает информацию о результате метода.
Метод возвращает кортеж:
(Seq[NGid], NString)
(Seq[NGid] - gid'ы уже заблокированных записей другой сессией, NString - сформированная ошибка)
Данные можно использовать для более сложной логики